×ÉѯÈÈÏߣº13949954626 | QQ¿Í·þ×Éѯ
YB3ϵÁиßѹ¸ô±¬ÐÍÈýÏàÒì²½µç¶¯»ú²ÉÓõ±½ñ¹ú¼Ê¸ßѹ¸ßЧÖÐÐ͵綯»úÉè¼ÆºÍÖÆÔìÀíÄ½áºÏ±¾¹«Ë¾³¤ÆÚÒÔÀ´Éú²ú¸ßѹ·À±¬µç¶¯»úµÄ¼¼ÊõºÍ¾Ñé¶ø¿ª·¢£¬²ÉÓÃÒѾÑéÖ¤¿É¿¿µØÐ¼¼Êõ¡¢Ð²ÄÁÏ¡¢Ð¹¤ÒÕ£¬Ñ¡²Ä¿¼¾¿¡¢ÖÆÔ쾫Á¼£¬½ÏÖ®YB2¾ßÓÐÒÔÏÂÓÅÊÆ£º
¸ü½ÚÄÜ
ȫϵÁÐЧÂÊ´ïµ½»ÝÃñÄÜЧ±ê×¼£¨¹ú¼Ò¦°¼¶£©¡£ÒÔ100ÍòkW/Äê×°»úÈÝÁ¿ÓÃYB3½øÐÐ
½ÚÄܸÄÔì¼ÆË㣨°´¹¤ÒµÓõç0.8Ôª/¶È£¬Ôƽ¾ùЧÂÊ95.5%£¬¸ÄÔìºóƽ¾ùЧÂÊ96.5%£©£º
¸ÄÔìǰÓõçÁ¿£ºP1¸ÄÔìǰ=100Íò/0.955=104.7120ÍòkW
¸ÄÔìºóÓõçÁ¿£ºP1¸ÄÔìºó=100Íò/0.965=103.6369ÍòkW
¸ÄÔìºóÊ¡µçÁ¿£ºP1¸ÄÔìǰ-P1¸ÄÔìºó=£¨104.7120-103.6369£©¡Á24x365=94178760kW.hÈ«Äê½ÚÊ¡×ʽð£º94178760¡Á0.8=75343008£¨Ôª£©
´ÓÒÔÉϼÆËã·ÖÎö¿É¼û£¬È«Äê¿É½ÚÊ¡µç·ÑÔ¼7500ÍòÔª£¬¾¼ÃÐ§ÒæÏÔÖø¡£
¸ü»·±££¬µÍÕñ¶¯¡£YB3ϵÁиßѹ¸ô±¬ÐÍÈýÏàÒì²½µç¶¯»ú²»½öÂú×ãGB10068±ê×¼¶ÔÕñ¶¯µÄÒªÇó£¬ÇÒÕñ¶¯ÏÞÖµµÍÓÚ¹ú¼Ò±ê×¼£¬Âú×ãÓû§µÄ¸ü¸ßÒªÇó¡£
µÍÔëÉù¡£YB3ϵÁиßѹ¸ô±¬ÐÍÈýÏàÒì²½µç¶¯»úÔëÉùÖµÔ¶Ô¶µÍÓÚYB2¡£
YB3ϵÁиßѹ¸ô±¬ÐÍÈýÏàÒì²½µç¶¯»ú¿ÉÓ¦ÓÃÔÚ¿óɽ¡¢¸Û¿Ú¡¢»úе¹¤Òµ¡¢Ê¯ÓÍ»¯¹¤¡¢µç³§µÈ²»Í¬ÐÐÒµ£¬ÓÃÓÚÇý¶¯¸÷ÖÖͨÓûúе£¬Èç·ç»ú¡¢Ñ¹Ëõ»ú¡¢¸øË®±Ã¡¢ÆÆËé»ú¡¢¾íÑï»ú¡¢ÀëÐÄ»ú¡¢ÇÐÏ÷»ú´²¡¢ÔËÊä»úеµÈ£¬ÊÇ×îÀíÏëµÄÇý¶¯É豸¡£
±¾ÏµÁе綯»ú»¹¿ÉÖÆ³ÉYB3-THʪÈÈÐÍ»òYB3-W»§ÍâÐͼ°YB3-F·À¸¯ÐÍ£¬¾ßÌ庬ÒåÈçÏ¡£
W-»§Íâ·ÀÇḯʴÐÍ WF1-»§Íâ·ÀÖеȸ¯Ê´ÐÍ WF2-»§Íâ·ÀÇ¿¸¯Ê´ÐÍ F1-»§ÄÚ·ÀÖеȸ¯Ê´ÐÍ
F2-»§ÄÚ·ÀÇ¿¸¯Ê´ÐÍ TH-ʪÈÈÐÍ TA-¸ÉÈÈÐÍ THW-»§ÍâʪÈÈÐÍ TAW-»§Íâ¸ÉÈÈÐÍ
²úÆ·»ù±¾ÐÅÏ¢
ÖÐÐĸߣº355¡«560
µçѹ£º3000V¡«11000V
ƵÂÊ£º50Hz¡¢60Hz
¹¦ÂÊ·¶Î§£º185kW¡«2240kW
¼«Êý£º2P¡«12P
·À»¤µÈ¼¶£ºIP54¡¢IP55
ÈÈ·Ö¼¶£º155(F)
ÎÂÉýµÈ¼¶£º130(B)¡¢155(F)
°²×°·½Ê½£ºIMB3(Ò²¿É×ö³ÉIMB35¡¢IMV1)
ÀäÈ´·½Ê½£ºIC411
·À±¬¼¶±ð£ºExd¢ñMb¡¢Exd¢òA T4 Gb¡¢Exd¢òB T4 Gb¡£»·¾³Î¶ȣº-15¡æ¡«40¡æ
º£°Î¸ß¶È£º0¡«1000m
Ñ¡ÓÃYB3ϵÁиßѹ¸ô±¬ÐÍÈýÏàÒì²½µç¶¯»úÓ¦¿¼ÂÇÒÔÏÂÒòËØ£º
¡õ·À±¬µÈ¼¶£ºEx d¢ñMb¡¢Ex d¢òA T4 Gb¡¢Ex d¢òB T4 GbµÈ¡£
¡õʹÓû·¾³£º»§ÄÚ£¬»§Í⣬»·¾³Î¶ȣ¬º£°Î¸ß¶ÈµÈ¡£
¡õ·À»¤µÈ¼¶£ºIP54£¬IP55¡£
¡õ±»Çý¶¯É豸µÄ»úÐµÌØÐÔ¼°×ª¶¯¹ßÁ¿¡£
¡õµç¶¯»úÓë±»Çý¶¯É豸µÄÁ¬½Ó·½Ê½¡£
¡õÆô¶¯·½Ê½£¬Æô¶¯Æµ´ÎÒÔ¼°Æô¶¯µçѹ½µµÈ¡£
¡õ¹¤×÷ÖÆ£ºS1»òÆäËü¡£
¡õÎÂÉý¿¼ºË£º130£¨B£©¼¶£¨»ú×ùºÅ×î´óÒ»µµ°´F¼¶£©£¬155£¨F£©¼¶¡£
¡õµç¶¯»úÐýת·½Ïò£ºË³Ê±Õë£¬ÄæÊ±Õ룬˫Ïò¡£
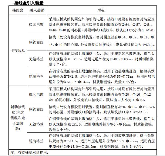
¡õ½ÓÏߺÐλÖã¬×ó²à£¬ÓҲࡣ
¡õÖ÷½ÓÏߺнøÏß¿ÚÐÎʽ£ºÏðÌס¢¸Ö²¼¡£
¡õ¸¨Öú½ÓÏߺнøÏß¿ÚÐÎʽ£ºÏðÌס¢¸Ö²¼¡£
¡õ»·¾³Î¶ȼ°º£°Î¸ß¶È¶Ôµç¶¯»úÊä³ö¹¦ÂʵÄÓ°Ïì¡£